一、招生计划
2023年计划招收全日制军籍
博士研究生约
28名,无军籍地方博士研究生(入学及分配均不参军)约
13名,实际招生人数以教育部和军队下达计划为准。
o .*t 二、军籍博士研究生
军籍博士研究生招生对象为军队在职干部、军校应届硕士毕业生、委任制文职人员(按军队在职干部同等对待),招生采用
普通招考方式。
i
0F6eqe=J (一)报考条件 XT?wCb
41R 1.思想政治基础好,品德良好,遵纪守法,愿为国防和军队现代化建设服务。
Tvt(nWn(H1 2.部队在职干部已获得硕士学位,报考条件符合军队有关规定,报考前填写《军队在职干部报考研究生推荐审批表》,由有晋升任用批准权限的单位研究审批,依托信息系统,逐级报军委政治工作部备案。我校将依据“军队在职干部报考研究生备案数据”和相关政策规定要求,审查考生报考资格。委任制文职人员按在职干部同等对待。
5mX^{V&^ 3.军校直读应届硕士毕业生符合军队有关规定,报考前应当填写《应届毕业生报考研究生推荐审批表》,由所在院校人力资源部门审批,入学前须获得硕士学位。
$WXO1o(O 4.体检要求:身体健康,符合《中国人民解放军军队院校招收学员体格检查标准》要求(乙型肝炎表面抗原检测阳性,艾滋病病毒抗体检测阳性,血清梅毒螺旋体抗体检测阳性等,不合格)。
a4n5i.; 5.有至少2名报考学科相关领域教授(或相当职称)以上的专家书面推荐。
\5}*;O@ (二)报名 6^lix9q7 1.网报时间:2022年9月28日至10月26日。登录网址:
https://mweb.eol.cn/116/index.html下载相关表格,将
《报考攻读博士学位研究生登记表》电子版发送到E-mail:
hjjgcdx84742766@163.com进行信息注册,并通过电话进行登记核准。(压缩文件和邮件主题命名为“博士+姓名+报考学科”)。
<G'M/IR a 2.提交报名
材料:考生须于2022年10月28日前向大学研招办提交以下报名材料
(报名材料要求A4纸规格按以下次序排列,校外考生需通过邮政EMS邮寄)。 =]S,p7* 7 邮寄地址:陕西省西安市灞桥区同心路2号校内 Xl:.`{5L 联系人:鹿老师 C3'?
E<F 联系电话:029-84742766 my0iE: 3.报名材料:
(3~^zwA ①本人身份证、军官证(学员证)复印件
`O5427Im ②证件照一张(一寸红底)
[8Fn0A ③硕士学位证书和学历证书(复印件)
t37<<5A ④硕士论文评议书(复印件,硕士培养单位获取)
xIwILY|W= ⑤硕士课程学习成绩单(加盖公章,硕士培养单位获取)
p[&b@U# ⑥《报考攻读博士学位研究生登记表》和2份专家推荐书(我校互联网微站下载统一模板)
Ahc9HA2 ⑦报考研究生推荐审批表(本单位审批部门获取,全军统一模板)
M2\c0^R 军校直读应届硕士毕业生只需要提供①②⑤⑥⑦,相关表格可登陆我校互联网微站下载
https://mweb.eol.cn/116/index.html。
U9K'O !i> 规定时间内提交上述材料且经我校审查合格后,发放准考证。 j#xGB] (三)考试及录取 v!$:t<-5N 1.初试时间:拟定于2022年11月5日、6日,具体考试科目、时间以准考证为准。
Fy0sn| 2.初试科目:外国语、数学和业务课,每门总分100分。考试科目请根据我校2023年博士研究生招生目录中的要求正确选择。
}1%%` 3.复试安排:一般安排在初试结束后一周至两周内组织,复试具体安排另行通知。现役军人参加复试时应提交师级以上单位出具的最近一次军事体育考核达标证明。
9s
*QHCB0 4.录取说明:根据初试复试成绩和各学科招生计划,全面衡量、择优录取。
c3 )jsf 三、无军籍地方博士研究生
无军籍地方博士研究生招生对象为地方普通高校应届硕士毕业生、非应届地方考生、聘用制文职人员,招生采用
“申请-考核”制选拔方式。
e)N<r (一)报考条件 B]vR=F}* 1.中华人民共和国公民,拥护中国共产党的领导,具有正确的政治方向,热爱祖国,愿意为社会主义现代化建设和军队建设服务,遵纪守法,品行端正。
kBxEp/y 2.年龄一般不超过40周岁。
w!z*?k=Da 3.已获得硕士学位的地方人员或地方应届硕士毕业生(入学前须获得硕士学位)。
wa~zb!y< 4.考生须通过政治审查,无传染性疾病,身体健康状况符合国家和我校相关要求(乙型肝炎表面抗原检测阳性,艾滋病病毒抗体检测阳性,血清梅毒螺旋体抗体检测阳性等,不合格)。
UNK.39 5.在职人员报考须征得所在单位人事部门同意。
p<z eaf0W 6.有至少2名报考学科相关领域教授(或相当职称)的专家书面推荐。
8&nb@l 7.达到“申请-考核制”所规定的科研学术基本条件。
G&@d
J &B (二)报名 Fq_>}k@fI 1.网报时间:无军籍博士研究生报名工作计划于2023年1月启动,具体时间另行通知。登录网址:
https://mweb.eol.cn/116/index.html下载相关表格,将
《申请-考核制博士研究生报名登记表》电子版发送到E-mail:
hjjgcdx84742766@163.com进行信息注册,并通过电话进行登记核准。(文件和邮件主题命名为“无军籍+姓名+报考学科”)。
z>\l%_w 2.提交报名材料:考生须在规定时间内向大学研招办提交以下申请材料,具体时间另行通知。
&]GR*a ①《申请-考核制博士研究生报名登记表》
99(@O,*(Y ②本人有效身份证件复印件及证件照一张(一寸红底)
=@S
a\; ③学士、硕士学位证书与本科、研究生毕业证书复印件;所有考生均应完成学籍(学历)校验,提供《教育部学历证书电子注册备案表》和《中国高等教育学位认证报告》等材料
@56*r@4:q ④硕士论文评议书复印件(硕士培养单位获取,应届生不提供)
tv`b## ⑤加盖公章的硕士课程学习成绩单(硕士培养单位获取)
g{i= $xc ⑥外语水平能力证书复印件
q
|FOU ⑦报考学科相关领域教授(或相当职称)的专家推荐书2份
p*)I QM<B ⑧同意报
考博士研究生证明(下载统一模板)
Vo+.s#wN`h ⑨《报考火箭军工程大学研究生对象政治审查登记表》
B- $?5Ft! ⑩科研学术成果材料
/zb/am1# 上述材料,经报考导师、学科、研究生院审核通过的,直接进入复试环节,“申请-考核”基本条件和相关表格可登陆我校互联网微站下载
https://mweb.eol.cn/116/index.html。
4c95G^dZ (三)复试及录取 }mzd23^W>P 1.复试:
PTLlLa85< 复试内容包括身心素质考核、学科专业笔试(100分)、学科专业面试(50分)和综合素质面试(50分)。总成绩=学科专业笔试成绩+学科专业面试成绩+综合素质面试成绩。
~\i(bFd) 学科专业笔试考核内容主要有文献英汉互译、数学基本概念及数学思想方法理解掌握、学科内涵知识综合运用等。
l2:-).7xt 身心素质考核不合格,学科专业面试或综合素质面试成绩有一项不合格的,均认定复试不合格。
,|3_@tUl 复试时间及具体方式另行通知。
OzD\*,{7 2.录取:根据复试成绩和各学科招生计划,全面衡量、择优录取。
JN4gH4ez) 四、相关说明
1.军人进行网上报名时,必须严格执行审批制度和保密制度。
:o8|P 2.无军籍地方博士研究生录取后不办理参军入伍手续,学校将参照国家军队有关政策,实行研究生奖助学金制度;毕业后颁发教育部承认的学历和学位证书,自主就业。
E?czolNl 3.考生报考条件及招生政策如有变化和调整,以教育部和中央军委训练管理部正式下达的最新文件为准。
M_Q`9 4.考试相关材料可在火箭军工程大学招生信息网
https://mweb.eol.cn/116/index.html或
http://yjs.epgc.mtn/zsgz/研究生院网站中下载。
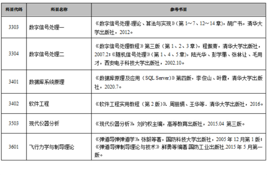
|59)6/i 博士研究生招生专业目录



初试考试科目及参考书目


研究生招生办联系方式
地址:陕西省西安市灞桥区洪庆同心路2号
邮编:710025
联系部门:研究生招生办公室
联系人:鹿老师
联系电话:029-84742766
QQ交流群:1071915320